UserController is now deprecated component. Build and start SinchClient directly instead of registering a user via UserController.
UserController provides a way, independently from the SinchClient lifecycle, to register a user for incoming calls via push notifications. You can also use it to unregister a push token if receiving incoming calls is no longer desirable (example on logout, or changing users).
Sinch SDK supports both currently available major Push Notification platforms on Android - Google's Firebase Cloud Messages (later FCM Push) and Huawei Mobile Services Push Notifications (later Huawei Push or HMS Push).
UserController provides a way to explicitly register the push token and get assurance that the push token is indeed registered. As an example:
- The application is designed to receive calls only and thus must register the push token with the Sinch backend on each start. Even though it's usually best to terminate
SinchClientas soon as the registration concludes to free up resources, in this situation, the application should be notified by a specific callback on the registration result. - The application detects that FCM/HMS Push token is invalidated and should be refreshed and re-registered with Sinch backend.
Both situations should be handled using the UserController, which can be used independently from the SinchClient (it doesn't require creating and starting the SinchClient).
fun createUserController(String userId): UserController {
// See 'Push notifications' page to see what a push configuration is and how to implement your 'createPushConfiguration' function
val pushConfiguration = createPushConfiguration()
return UserController.builder()
.context(getApplicationContext())
.applicationKey("<application key>")
.userId("<user id>")
.environmentHost("ocra.api.sinch.com")
.pushConfiguration(pushConfiguration)
.build()
}Your application can be built to support both FCM and HMS, but each application instance should register itself towards Sinch backend to receive Push Notification using either one way or another.
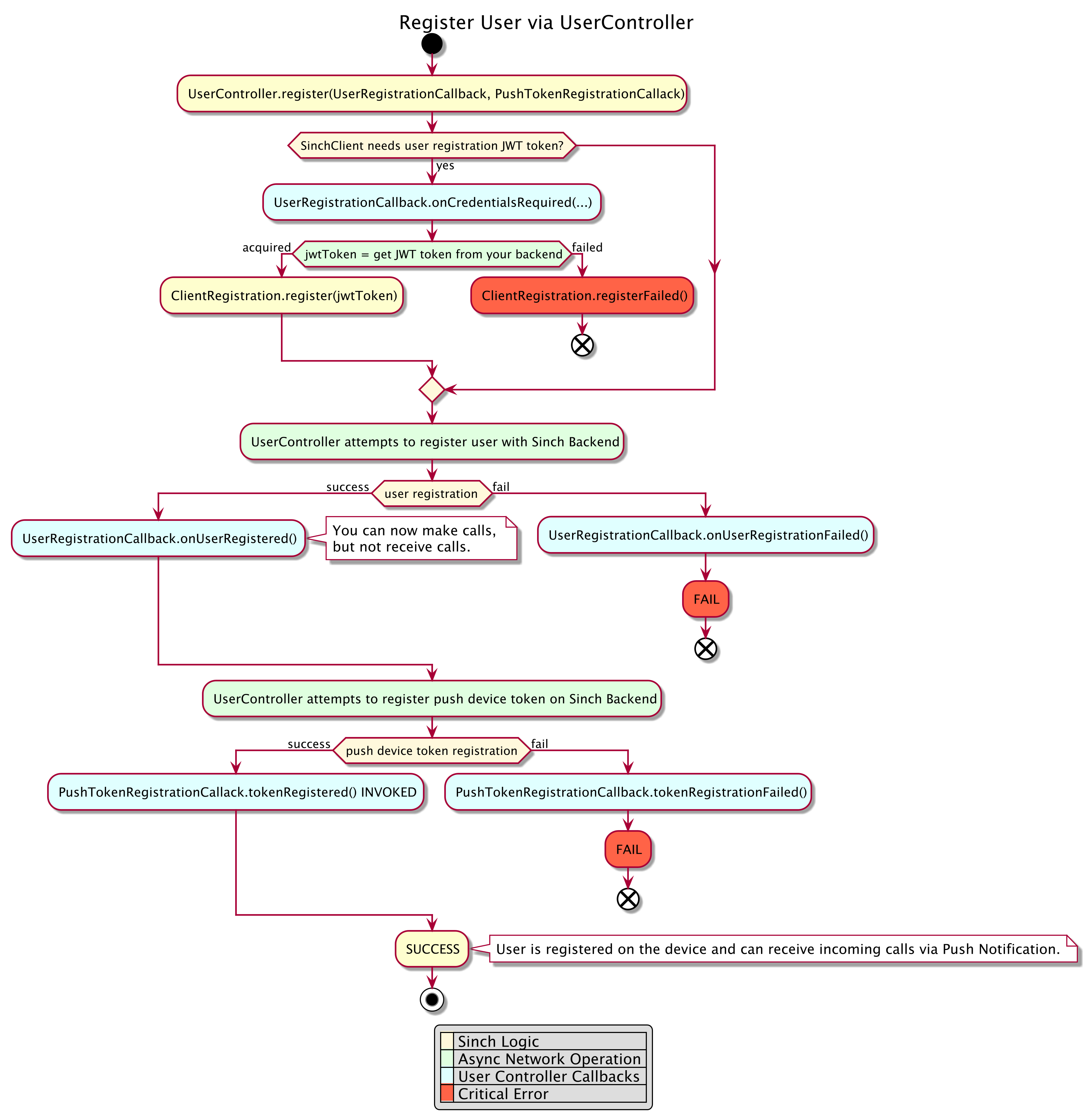
User registration is a two-step process, where the first the step is registering user (after which you can make outgoing calls using the SinchClient), and the second is registering the push token for receiving incoming calls via FCM/HMS Push notifications. Each step has correspondent success and failure callbacks. The one you're mostly interested is the tokenRegistered. After receiving it, you can terminate and close the application and be sure that incoming calls will be received.

The action flow diagram of the User registration via UserController is provided below. UserController's callbacks are highlighted in pale blue.

User Controller requires signed registration token the same way as it's required by the SinchClient for the first time. Provide it via ClientRegistration.register() callback in response to onCredentialsRequired(). See more information about authentication here.
When both conditions:
- SinchClient is started (optional, see the note below).
- Push token is registered. are met, the authentication process has finished and example UI can advance.
You don't need to start SinchClient if you only want to receive calls.
It's safe to close application right after receiving tokenRegistered() callback - you'll keep receiving incoming calls unless you force stop the application or unregister the push token using UserController.
When you want to logout and stop receiving incoming calls via push, unregister the push token using UserController:
// Parameter is PushTokenUnregistrationCallback.
userController.unregisterPushToken(this)